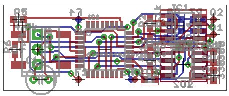
後輩から基板を発注するからなにかないか?と言われたので車両用デコーダを制作することにします。
ATTinyで作りたかったんですが、赤外線送信機能もつけるためにタイマーとROMのサイズの関係でATmegaを利用することに。
2009年7月9日現在設計段階です
あなたのメールは 絶対に 公開されたり共有されたりしません。 * が付いている欄は必須項目です
次の HTML タグと属性が使用できます: <a href="" title=""> <abbr title=""> <acronym title=""> <b> <blockquote cite=""> <cite> <code> <del datetime=""> <em> <i> <q cite=""> <s> <strike> <strong>
<a href="" title=""> <abbr title=""> <acronym title=""> <b> <blockquote cite=""> <cite> <code> <del datetime=""> <em> <i> <q cite=""> <s> <strike> <strong>
次回のコメントで使用するためブラウザーに自分の名前、メールアドレス、サイトを保存する。
Δ